研究揭示线粒体翻译因子调控肿瘤细胞能量代谢新机制
6月3日,国际学术期刊《癌症研究》(Cancer Research)发表了中国科学院生物物理研究所秦燕课题组与杨福愉课题组的合作研究成果:Human Elongation Factor 4 Regulates Cancer Bioenergetics by Acting as a Mitochondrial Translation Switch,揭示了线粒体翻译因子调控肿瘤细胞能量代谢的新机制。
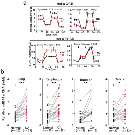
线粒体调节细胞内的能量水平及氧化还原状态,经多条信号传导途径影响肿瘤细胞命运。线粒体翻译延伸因子4(mtEF4)是线粒体蛋白翻译过程的“开关”,在肿瘤的发生发展过程中扮演重要角色。该研究发现,mtEF4在几种常见肿瘤细胞系中普遍高水平表达。人为降低mtEF4表达后,肿瘤细胞内的主流能量代谢途径由氧化磷酸化扭转为糖酵解,同时伴有细胞内活性氧含量上升、凋亡细胞占比增加。对临床样本检测后发现,mtEF4在病人癌变组织中表达上调(见下图)。因此,该因子有望被开发成为肿瘤检测及治疗的新靶标。
该工作由生物物理所及温州医科大学合作完成。生物物理所研究员秦燕、卫涛涛及温州医科大学教授吕斌为该论文的共同通讯作者,生物物理所朱萍、刘永章及张凤林为论文的并列第一作者。该研究工作还得到了中国科技部、国家自然科学基金以及中科院重点部署项目的资助。(来源:中国科学院生物物理研究所)

图示:a.mtEF4与细胞能量代谢关系;b.癌变组织mtEF4表达升高。

单点登录
账号密码登录