《药学文献检索》实验指导(供中药类、药学类专业使用)
前 言
文献检索是指将文献按一定方式组织和储存起来,并针对文献用户的特定需求查找出所需文献内容的过程。计算机文献检索是指利用一定的检索算法, 借助于特定的检索工具, 并针对用户的检索需求, 从非结构化的数据中获取有用文献的过程。文献检索的实质是文献用户的需求和一定的文献集合的比较和选择的过程,即匹配的过程。
药学文献检索实验课是实现文献检索教学目标的重要环节,通过实验操作,培养学生分析问题、解决问题的能力。药学文献检索实验,通过设计不同检索工具检索不同类型的药学文献,要求学生掌握相关的检索理论知识及检索工具的使用方法,达到全面、快速、准确地检索特定文献,为学习、科研服务。
实验学时:17学时
实验一 图书资源检索(4学时)
【实验目的与要求】
1.掌握学校图书馆馆藏目录、汇雅电子图书、读秀知识库的检索方法。
2.熟悉学校图书资源的分布情况、汇雅电子图书、读秀知识库中图书全文的阅读及获取方法。
【实验项目、方法与步骤】
1.掌握汇学校图书馆馆藏目录的检索方法及熟悉学校图书资源的分布情况。
(1)进入学校图书馆馆藏目录检索界面:在学校图书馆主页点击“馆藏目录”图标,进入馆藏目录检索界面
(3)进入检索结果界面:搜索到有关本草纲目的图书279本。
3.掌握读秀知识库的检索方法及图书全文的阅读及获取方法
(1)进入读秀知识库图书检索界面:在学校图书馆主页,将鼠标移到“读秀”图标,点击图标进入读秀知识库的检索界面,选择图书功能点击进入图书检索界面:
检索点点体育某位专家学者发表的论文
2.检索点点体育某位专家学者发表的论文
(1)选择检索途径,在检索框输入检索词进行检索:在维普检索界面中,检索途径选择作者和机构,检索框输入检索词作者=邓家刚AND机构=广西中医,点击检索图标进行检索
下载全文

2.检索点点体育某位专家学者发表的论文
(1)选择检索途径,在检索框输入检索词进行检索:在万方高级检索界面中,检索途径选择创作者和作者单位,检索框输入检索词创作者=邓家刚AND作者单位=广西中医,点击检索图标进行检索
(2)进入检索结果界面:搜索到有关点点体育邓家刚教授所发表的文献326条.

实验三 文摘数据库检索及搜索引擎检索(4学时)
一、文摘数据库检索
【实验目的与要求】
1.掌握中国生物医学文献数据库(CBM)、中国药学文摘数据库、中国科技文献中心(NSTL)检索期刊论文的方法
2.掌握如何构造检索表达式进行检索
3.掌握文摘数据库与全文数据库的区别
4. 熟悉不同检索途径的范围大小
【实验项目、方法与步骤】
检索与本专业相关的课题(1)进入中国生物医学文献数据库高级检索界面:在学校图书馆主页,将鼠标移到“电子资源”图标,在其下拉的框中,点击中文数据库项下的“中国生物医学文献服务系统”,进入中国生物医学文献服务系统检索界面,然后点击中国生物医学文献数据库,进入中国生物医学文献数据检索界面,最后点击高级检索,进入到中国生物医学文献数据高级检索界面



(2)选择检索途径,在检索框输入检索词进行检索
2.检索点点体育某位专家学者发表的论文
二、搜索引擎检索
【实验目的与要求】
1.掌握百度查找特定文献的检索方法
2.掌握百度查找特定网页资料的方法
【实验项目、方法与步骤】
1.检索与本专业相关的课件、PDF文献
(1)进入百度文库检索界面:输入https://www.baidu.com,进入百度搜索界面,在选择范围里选择文库,即进入百度文库检索界面。

(2)选择检索途径,在检索框输入检索词进行检索:
在百度文库检索界面中,检索途径选择PPT,检索框输入检索词中医药文献检索,点击百度一下进行检索



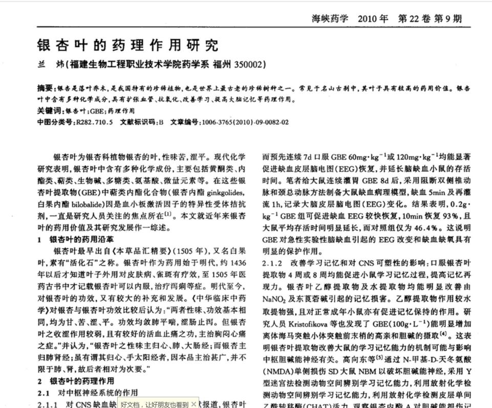
在百度文库检索界面中,检索途径选择PDF,检索框输入检索词银杏叶 药理作用,点击百度一下进行检索,在检索结果中点击其中一篇题目,就可以阅读全文。


2.检索政府官方网站发布的法规文件

(1)进入国家食品药品监督管理总局网站主页:输入http://www.sda.gov.cn/WS01/CL0001/,进入国家食品药品监督管理局网站主页。
(2)检索有关法规文件:鼠标移到信息公开,在其项下点击法规文件,点击其中一条法规,就可以阅读法规全文。


实验四 特种文献及网络课程资源检索(4学时)
一、特种文献检索
【实验目的与要求】
1.掌握CNKI数据库、维普信息资源系统、万方数据资源系统检索专利、会议论文、硕博士学位论文的方法
2.掌握如何构造检索表达式进行检索
【实验项目、方法与步骤】
检索与本专业相关的专利、会议论文、硕博士学位论文专利

进入CNKI数据库专利检索界面:在CNKI高级检索界面,在文献类型选择里面选择专利,进入CNKI数据库专利检索界面。
(2)选择检索途径,在检索框输入检索词进行检索:在CNKI数据库专利检索界面中,检索途径选择关键词,检索框输入检索词银杏叶AND药理作用,点击检索进行检索

(3)进入检索结果界面:搜索到有关银杏叶药理作用的专利9条

(4)阅读专利的详细信息:点击其中一条专利的题目,就可以阅读有关这条专利的详细信息。

会议论文
(1)进入CNKI数据库会议论文检索界面:在CNKI高级检索界面,在文献类型选择里面选择会议论文,进入CNKI数据库会议论文检索界面。

(2)选择检索途径,在检索框输入检索词进行检索:在CNKI数据库会议论文检索界面中,检索途径选择主题词,检索框输入检索词银杏叶AND药理作用,点击检索进行检索

(3)进入检索结果界面:搜索到有关银杏叶药理作用的会议论文25条
硕博士学位论文
(1)进入CNKI数据库硕博士学位论文检索界面:在CNKI高级检索界面,在文献类型选择里面选择硕博士学位论文,进入CNKI数据库硕博士学位论文检索界面。

(2)选择检索途径,在检索框输入检索词进行检索:在CNKI数据库硕博士学位论文检索界面中,检索途径选择主题词,检索框输入检索词银杏叶AND药理作用,点击检索进行检索


(3)进入检索结果界面:搜索到有关银杏叶药理作用的硕博士学位论文67条

检索点点体育某位专家学者发表的专利、会议论文专利

进入CNKI数据库专利检索界面:在CNKI高级检索界面,在文献类型选择里面选择专利,进入CNKI数据库专利检索界面。

(2)选择检索途径,在检索框输入检索词进行检索:在CNKI数据库专利检索界面中,检索途径选择发明人,检索框输入检索词邓家刚,点击检索进行检索
(3)进入检索结果界面:搜索到有关点点体育邓家刚教授发明的专利58条

会议论文
(1)进入CNKI数据库会议论文检索界面:在CNKI高级检索界面,在文献类型选择里面选择会议论文,进入CNKI数据库会议论文检索界面。

(2)选择检索途径,在检索框输入检索词进行检索:在CNKI数据库会议论文检索界面中,选择作者发文检索,检索途径选择作者和作者单位,检索框输入检索词作者=邓家刚AND作者单位=广西中医,点击检索进行检索


(3)进入检索结果界面:搜索到有关点点体育邓家刚教授发表的会议论文36条
二、网络课程资源检索
【实验目的与要求】
1.掌握爱课程网、网易公开课、果壳网等查找网络课程资源的方法
2.掌握利用网络查找相关课程自学的技能
【实验内容】
检索与本专业相关的一门课程进行学习,并写学习心得体会。
(1)进入爱课程网主页:输入http://www.icourses.cn/home/网址,进入爱课程网主页。

(2)进入资源共享课检索页面:点击资源共享课进入进入资源共享课检索页面。


(3)在课程检索框输入检索词进行检索:在课程检索框输入检索词中药进行检索

(3)进入检索结果界面:搜索到有关中药的共享课程。

(4)观看课程视频:点击其中一个课程,进入该课程的详细信息界面,点击开始学习就可以观看该视频了。

