广西中医药博物馆二期工程(深化设计、改造、制作、布展一体化项目)施工监理服务采购公告(重)
根据我国采购法规,经学校审批,现就点点体育(采购人)广西中医药博物馆二期工程(深化设计、改造、制作、布展一体化项目)施工监理服务进行采购,欢迎符合资格条件的供应商参加报价,现将有关事项公告如下:
一、项目名称:广西中医药博物馆二期工程(深化设计、改造、制作、布展一体化项目)施工监理服务。
二、项目控制价:
大写:人民币壹拾壹万贰仟捌佰柒拾伍元陆角捌分
小写:112875.68元
三、 采购方式:公开询价采购。
四、 评审办法:根据企业的报价、资质、人员、业绩、服务能力等方面综合评审。(评分方法详见附件)
五、投标人的资格要求:
1.企业资质要求:房屋建筑工程监理专业乙级及以上(含乙级)资质。
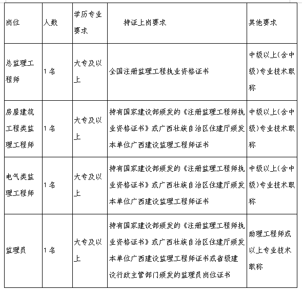
2.人员要求:

六、服务内容及工作要求:广西中医药博物馆项目二期内容包含一层海洋厅621.64平方米、三层中国医学馆897.48平方米、三层八桂医学馆697.02平方米、四层临展、科普馆602.60平方米,室内装饰净面积共2818.74平方米。包括装饰装修工程、电气工程、消防工程、空调改造、场景制作工程、展柜定制工程、展示陈列工程、安装工程、智能化工程、多媒体数字信息化工程、智慧博物馆等监理服务。
七、监理服务周期:150日历日
八、报价方式:根据《广西壮族自治区工程建设其他费用定额》(桂建标〔2018〕37号)计算监理费基准价并按下浮系数进行报价,下浮系数≥35.25%。
*广西中医药博物馆二期工程(深化设计、改造、制作、布展一体化项目)施工监理服务项目招标控制价以工程施工的招标控制价694.51万元作为计算基数,根据《广西壮族自治区工程建设其他费用定额》(桂建标〔2018〕37号)计算监理费基准价为17.432538万元。本项目招标控制价为人民币壹拾壹万贰仟捌佰柒拾伍元陆角捌分(¥112875.68),审定的招标控制价已下浮35.25%,本项目的有效报价范围为:35.25%≤下浮系数<100%。
九、需要提供的材料(一式一份):
(一)营业执照及房屋建筑工程监理资质证书复印件[必须提供]。
(二)法定代表人身份证复印件、委托代理须提供法人授权委托书、委托代理人身份证复印件[必须提供]。
(三)供应商自2020年1月1日以来至今完成过1个及以上类似项目业绩(类似业绩指项目投资超过550万元,包含博物馆或历史展示馆、文化馆、文化展示基地、规划展览馆、科技馆其中一个或一个以上内容的监理项目业绩)[必须提供]。
(四)拟投入本项目的总监理工程师须具有国家注册监理工程师资格证书。
(五)监理服务方案。
(六)报价函:报价函格式自拟[必须提供]。
以上所有材料需加盖单位公章,装入一个文件袋内(文件袋外层应写明项目名称、供应商名称、联系人及联系电话)。
十、递交材料地点及截止时间要求
(一)材料文件递交时间:2025年6月24日下午18:00至2025年6月30日上午10:00,逾期送达的将予以拒收,即取消报名资格。
(二)资料接收方式:▲须发顺丰快递(不含顺丰同城)(▲特别提醒:▲必须用顺丰快递包装密封好,▲其他方式无效且拒收,▲拒收除顺丰快递以外的所有快递的同城急送/同城闪送件)收件人:资产管理处,江老师0771-4953480,收件地址:广西南宁市青秀区五合大道13号taptap点点体育合德楼225办公室。
(三)等级资质、人员配比、人员资质、招标需求、项目控制价等详细内容或问题请咨询,联系人:后勤基建处,杨老师 0771-4953037
十一、确定成交供应商办法
根据企业的报价、资质、人员、业绩、服务能力等方面综合评审,以确定成交供应商。成交供应商因不可抗力或者自身原因放弃成交或者不能履行采购合同时,点点体育可与综合得分排名第二的候选供应商签订采购合同,以此类推;如无法确定成交供应商,点点体育可以重新组织招标采购。
附件:评分办法
taptap点点体育
2025年6月24日

单点登录
账号密码登录