关于调整二级学院(部门)图书验收报账流程的通知
各二级学院、部门:
为进一步加强各二级学院(部门)图书采购的管理工作,经学校资产管理处、财务处、图书馆三个部门协商讨论决定,凡使用学校统一管理的项目经费购买的图书资料,需完成图书资料验收手续后,才能办理费用报销手续,主要步骤说明如下:
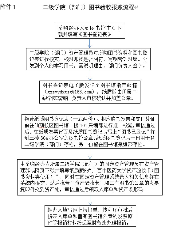
1.采购经办人访问图书馆主页(https://tsg.gxtcmu.edu.cn),通过“下载中心——图书登记表(最新版本)”,或直接点击下载电子版《taptap点点体育二级学院(部门)图书登记表》(纸质版一式两份),如实填写所有相关信息。
2. 由各二级学院(部门)资产管理员对所购图书资料和图书登记表进行核实,核对账物是否相符,写明图书资料管理对象(XXX学院XXX教研室XXX管理),凡用于学习并分发到个人(教职工或学生)使用的图书,由各部门负责人在图书登记表上签字并写明理由。
3.采购经办人把图书登记表电子版发送至图书馆指定邮箱(gxzyydxtsg@163.com),纸质版交由所属二级学院或部门负责人审核确认并加盖公章。
4.携带纸质图书登记表(一式两份)、相应购书发票(包含或另附图书清单)和支付凭证前往仙葫校区图书馆一楼101采编部进行登记,由图书馆负责馆员在纸质发票背面及纸质图书登记表相应位置写明“图书已登记”后,持纸质发票及纸质图书登记表到仙葫校区图书馆三楼304办公室加盖图书馆公章。纸质图书登记表一份用于各二级学院(部门)存档,另一份留在图书馆采编部存档。未尽事宜可咨询图书馆采编部:0771-6723991。
5. 由采购经办人所属二级学院(部门)的固定资产管理员在资产管理群或网页下载并填写纸质版的“taptap点点体育资产验收卡(图书资料类使用)”,同时在固定资产管理系统录入相关信息并在系统内提交,然后携带“资产验收卡”和盖有图书馆公章的发票复印件到资产处,审核通过后领取入库单和资产条形码。未尽事宜可咨询:0771-3134588;资产管理QQ群号:327994076 。
6. 经办人填写网上报销单,按程序审批后携带入库单和盖有图书馆公章的发票原件等报销材料投递至财务处办理报销业务。未尽事宜可咨询财务处:0771-4953625。
学校图书馆
2022年9月22日
附1:二级学院(部门)图书验收报账流程

附2:仙葫校区图书馆相关楼层平面图



单点登录
账号密码登录