尊敬的用户,您好!

网站不支持您所使用的浏览器版本(可能会出现网页变形等问题)。为了更好地展示页面效果,请您使用以下浏览器(点击图标会跳转到相关浏览器的官方网站下载页面)。

taptap点点体育危旧房改住房改造项目欢迎您!
您的位置: 首页 >通知公告>详细内容

通知公告

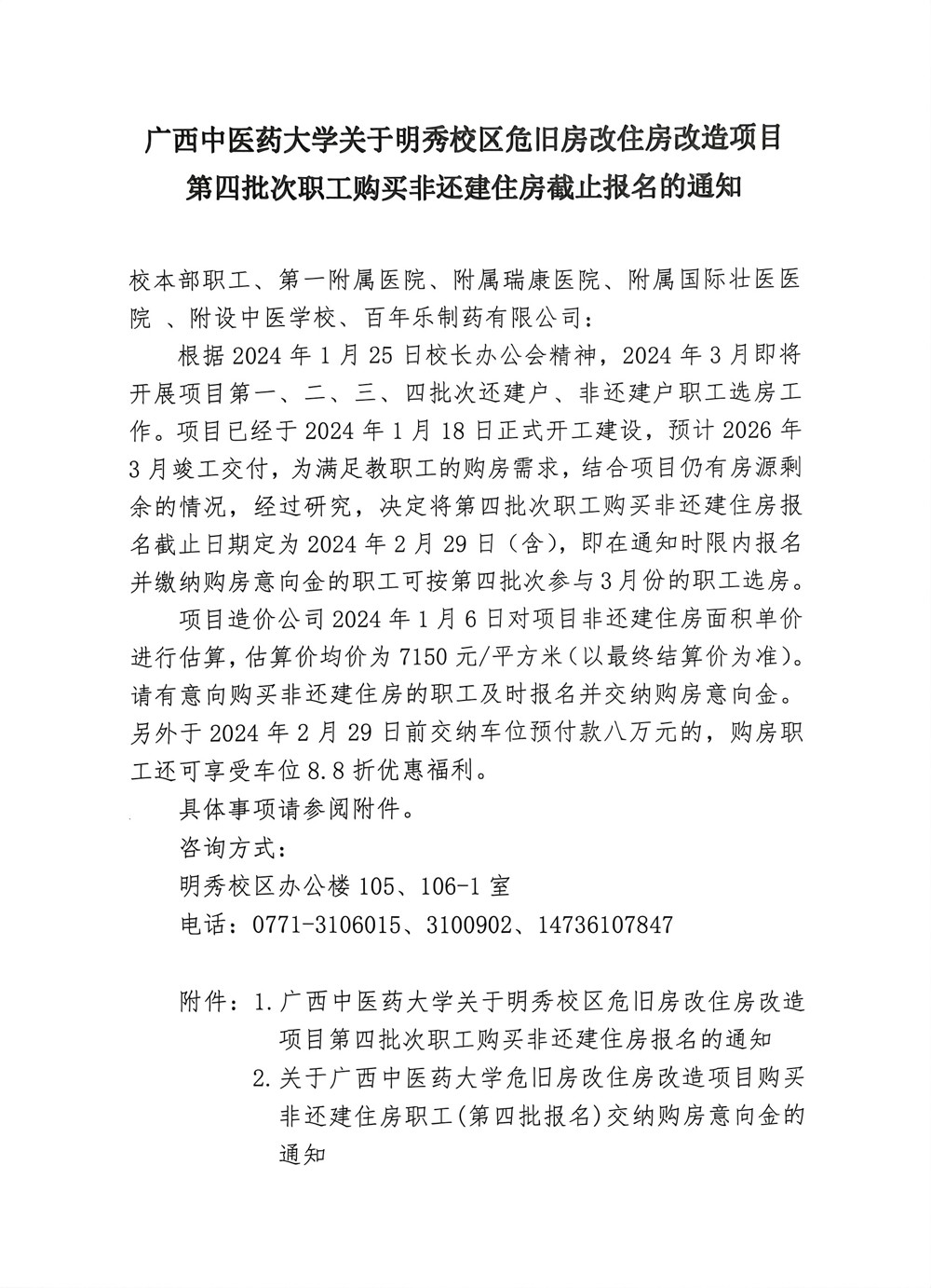
taptap点点体育关于明秀校区危旧房改住房改造项目第四批次职工购买非还建住房截止报名的通知

发布时间:2024-01-27 09:14:49 浏览次数: 【字体:
报名截止1

报名截止2

点击下列链接查看附件详情:

1.https://mp.weixin.qq.com/s/RdlghQvvRwah72fdafwniQ                                                                                                                                                                                                                                                                                2.https://mp.weixin.qq.com/s/JOwDBmWa8iBMgpmN4wdYpA                                                                                                                                                                                                                                                                                                         3. https://mp.weixin.qq.com/s/zyEErHG7iq-P-BFR4pqCog                                                                                                


分享到:
【打印正文】