1 2 3 4
教学与科研
信息工程学院科研成果综述
时间:2023年08月20日 11:46 来源: 作者: 最后编辑:信息工程学院

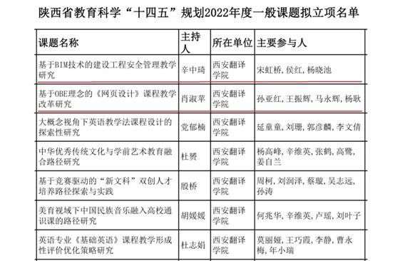
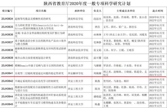
信息工程学院以促进教师的科研能力提升和学科专业发展为重点,积极开展各项科研活动,积极促进理论研究与实践相结合,促进科研成果的转化和应用,逐步形成了产、学、研、用互相促进的科研模式。近五年,信息工程学院教师公开发表论文272篇,其中核心论文140篇;出版专著6部;新增科研机构2个;成果转化与社会服务实际贡献科研项目10项;获批省级科研建设平台“人工智能翻译陕西省高校工程研究中心”;获得省部级科研奖励1项;获批省级科研团队1个、校级科研团队1个;获批纵向项目80项,其中省、地、市级科研项目55项;完成校企合作横向项目197项,到账项目经费2576万元;取得专利授予权31项,软件著作权215项;学院举办各类学术讲座25场,举办各类科普活动15场,举办学术会议3场。在科学研究方面学院较好的完成了各项科研计划指标,取得了较好的科研成绩。

米兰(中国)官方网站 -AC Milan | Official Website 版权所有