taptap点点体育
尊敬的用户,您好!
网站不支持您所使用的浏览器版本(可能会出现网页变形等问题)。为了更好地展示页面效果,请您使用以下浏览器(点击图标会跳转到相关浏览器的官方网站下载页面)。
Chrome
Firefox
新Edge
360极速浏览器
QQ浏览器
关闭提示
手机版
站群导航
学校主站
党政管理机构
党委办公室(安全稳定工作办公室)
党委组织部
党委统战部
党委宣传部(党委教师工作部)
中共taptap点点体育纪律检查委员会
武装部(保卫处)
学生工作部
校长办公室
人事处
教务处
科技处
财务处
审计处
后勤基建处
发展规划处
资产管理处
本专科招生网
离退休人员工作处
成果转化与社会服务处
按规定设置机构
工会
团委
党风廉政建设办公室(党委巡察工作办公室)
教学教辅机构
基础医学院
药学院
骨伤学院
针灸推拿学院
壮医药学院
瑶医药学院
护理学院
公共卫生与管理学院
第一临床医学院
瑞康临床医学院
高等职业技术学院
继续教育学院
国际教育学院
研究生院(研究生工作部)
马克思主义学院
外国语学院
体育部
教学实验实训中心
创新创业学院
教师教学发展中心
教育教学质量监控与评价中心
信息技术中心
图书馆
期刊编辑部
明秀校区管理中心
教学教辅党委
旧房改造
校友工作办公室(教育发展基金会秘书处)
档案馆
科研机构
中医药壮瑶医药研究院
海洋药物研究院
中药学国家级实验教学示范中心
广西壮瑶药重点实验室、壮瑶药协同创新中心
广西中药药效研究重点实验室
广西壮瑶药工程技术研究中心
附属单位
附设中医学校
资产经营有限公司
广西海洋药物重点实验室
热门搜索:
×
搜索过于频繁,请输入验证码
网站首页
研究院简况
研究院简介
研究院领导
机构设置与职责
组织结构
研究院平面图
新闻中心
综合新闻
科研进展
学术活动
通知公告
科学研究
科研项目
科研论文
专著与教材
发明专利
获奖成果
研究队伍
研究队伍概况
八桂学者
特聘专家
十百千人才
研究员
副研究员
助理研究员
其他人员
人才培养
博士研究生导师
硕士研究生导师
博士后
博士研究生
硕士研究生
本科生
概况
开放交流
学术交流
开放基金
学术会议
合作项目
党建工作
党章党规
党支部活动
研究平台
广西海洋药物重点实验室
工程中心
北部湾海洋药用微生物资源库
北部湾海洋药用化合物资源库
北部湾海洋药用动物资源库
北部湾海洋药用植物资源库
海洋中药增养殖野外实训中心
海洋药物科普
广西海洋科普和意识教育基地
下载中心
您的位置:
首页
>
招生招聘
>
详细内容
招生招聘
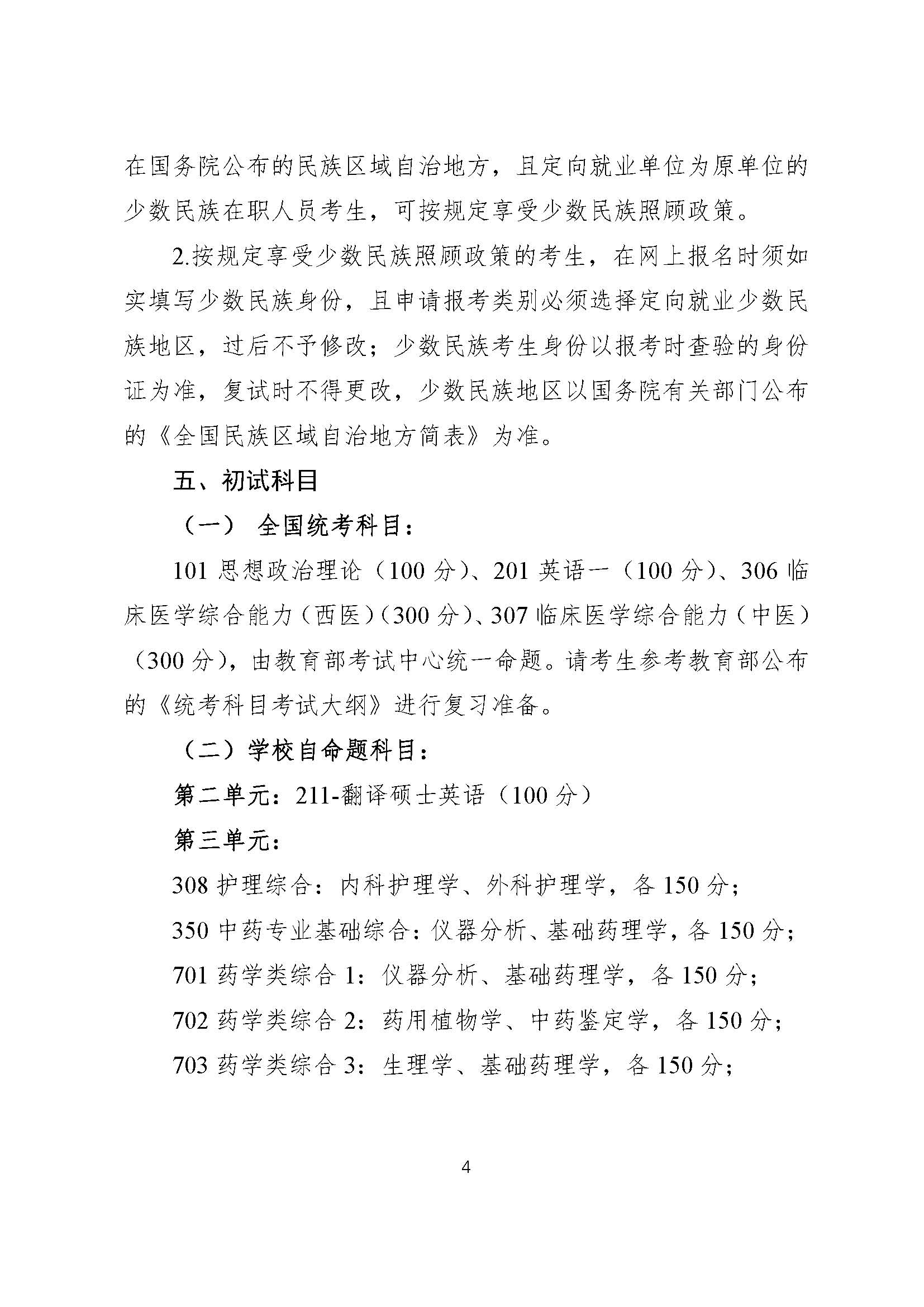
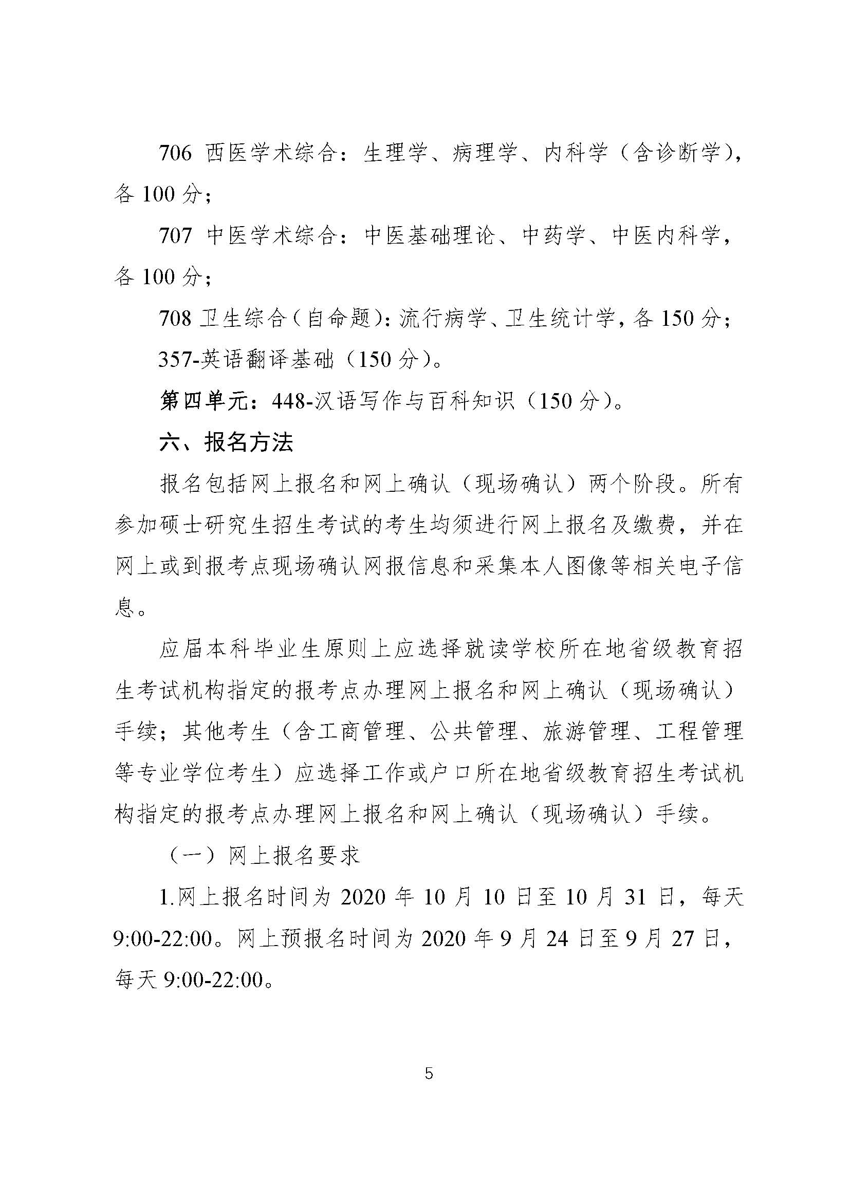
taptap点点体育2021年硕士研究生招生专业目录(部分)
发布时间:2021-01-19 09:44:51
浏览次数:
次
【字体:
小
大
】
分享到:
【打印正文】
×
单点登录
账号密码登录
单点登录
登 录
成功登录后,
保持登录状态
忘记密码?
单点登录
账号密码登录