【喜讯】邓家刚教授作为第三完成人荣获国家科技进步奖二等奖
中共中央、国务院1月10日上午在北京隆重举行国家科学技术奖励大会。习近平、李克强、王沪宁、韩正等党和国家领导人出席大会并为获奖代表颁奖。
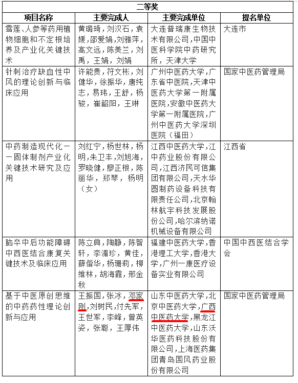
2019年度国家科学技术奖共评选出296个项目和12名科技专家。其中,国家自然科学奖授奖项目46项,国家技术发明奖授奖项目65项,国家科学技术进步奖授奖项目185项。本次大会中医药界共有6项成果获国家科学技术进步奖,包括一等奖1项、二等奖5项。

其中,点点体育作为第三完成单位、邓家刚教授作为第三完成人参与申报的《基于中医原创思维的中药药性理论创新与应用》获得2019年度国家科学技术进步奖二等奖。这是点点体育科技史上在国家科技进步奖中获得的排名最前的最高奖励,它凸显的是点点体育科技工作者辛苦劳动的智慧结晶,也是点点体育科技工作通往国家科技进步奖的一个重要分水岭,希望全校科技工作者以此为契机,积极投身科学研究,真抓实干,重视成果申报,以期获得更大更好的成绩。


获奖证书(单位)

获奖证书(个人)

邓家刚教授
邓家刚,中药学二级教授、博士研究生导师;享受国务院特殊津贴,广西政府特聘终身教授,国家中医药管理局重点学科临床中药学、海洋中药学学术带头人,第六批全国老中医药专家学术经验继承工作指导老师,全国优秀科技工作者、广西优秀专家;现任广西中医药科学实验中心首席专家,广西中药药效研究省级重点实验室主任,广西农作物废弃物功能成分研究协同创新中心主任,中泰传统药物研究联合实验室主任,中澳传统药物现代研究联合实验室主任,中加斑马鱼中药筛选联合实验室主任,中华中医药学会中药基础理论专业委员会副主任委员,中国中药协会中药资源循环利用专业委员会副主任委员,中国民族医药学会药用资源分会常委;广西民族医药协会名誉会长、广西中药材产业协会副会长。
邓家刚教授长期从事中医药理论与中药药效研究,在以下方面做出杰出贡献:
(一)创建平台:带领科研团队于2006年创建广西第一个中药研究省级重点实验室“广西中药药效研究重点实验室”;2009年创建我国第一个“农作物废弃物功能成分筛选暨产品开发研究中心”;2010年创建国家中医药管理局三级实验室“中药药理实验室”;2013年构建我国第一个“海洋中药学”学科,并成为国家中医药管理局重点学科;2014年联合泰国孔敬大学建立中泰传统药物研究联合实验室;2016年联合澳大利亚格里菲斯大学成立中澳传统药物现代研究联合实验室;2017年成立中国东盟传统药物研究国际合作联合实验室;2018年联合加拿大多伦多大学成立中加斑马鱼中药筛选联合实验室。
(二)创新研究:长期从事中医药理论与中药药效研究,以传统中药(民族药)、海洋中药及农作物废弃物为研究对象,筛选具有抗炎免疫、抗癌、调节糖脂代谢及改善老年记忆障碍等药理作用的药物及其活性物质。先后主持国家973课题1项、国家自然科学基金项目5项、国家科技部西部重大攻关项目1项、中泰国际科技合作项目4项、广西创新驱动发展科技重大专项1项,以及其他省级科研项目40多项。首先提出的“桂药”、“化学中药”、平性药“体平用偏”、“农作物废弃物药用研究”及“中药反性配伍与反性共存”等新概念、新理论和新研究思路,在国内中医药学术界产生了积极的影响。先后发表学术论文500余篇,其中SCI期刊收录30余篇,主编出版《中药平性药药性研究》《中药新家族-化学中药》《桂本草》(一、二卷)《广西道地药材》《桂药化学成分全录》《广西海洋药物》《海洋中药学》《海洋中药化学》《农作物废弃物药用研究Ⅰ》《中国东盟传统药物志》(中英文版)等学术著作18部,获授权国家发明专利10件。作为第一完成人或主要完成人获广西科技进步一等奖3项、二等奖4项、三等奖3项,中华中医药学会学术著作一等奖1项,中华中医药学会科技进步二等奖2项、三等奖1项,中国中西医结合学会科技进步一等奖1项,中国民族医药学会技术发明一等奖1项。
(三)培养人才:taptap点点体育硕士研究生导师,并担任山东中医药大学、成都中医药大学、广西医科大学、澳大利亚格里菲斯大学等高校兼职博士生导师,先后培养博士、硕士80多名,指导博士后4名。
(四)开发产品:主持研制的“七味刺榆颗粒”获国家六类中药新药证书;“美来尔颗粒”(辅助改善记忆)获国家保健食品批准证书;“复方黄根颗粒”获医疗机构制剂批准证书。
(五)服务社会:先后组织专家为玉林市政府编制《广西玉林市百亿元中医药产业发展规划》《中国南方药都玉林产业发展规划》《玉林市食品医药产业十三五发展规划》,极大带动了玉林市中药产业发展,产生巨大的经济和社会效益。近年来,又为金秀县和钦州市编制了《金秀瑶医药十三五发展规划》和《钦州市中医药十三五发展规划》,随着规划的进一步实施,也将产生重大经济和社会效益。

单点登录
账号密码登录